In April 2020, CNBC Television interviews company CTO for GICA's AI-based Data Model broadcasted worldwidely.
That is to say, up to 80% of the daily routine work for data entry, document processing, invoicing, and so on, will be completed by AI. Therefore, business can allocate these released labor onto other areas like Customer Service, Sales, and so on. It is not a dream but becomes a reality nowadays.
GICA AI History - 30 Years in Optimisation and AIin 2019 when Covid 19 outbreak, we used latest AI technologies with more powerful servers to design the data model. This model has more pre-trained data as Large Data Base Sampling technology which is quite similar to later called 'Pre-Trained' technology in GPT, to forecast and predict the Covid development in US and Europe. It resulted over 90% accuracy and got attentions from professors in universities, public health sectors, businesses, and media. The 'forecast/prediction' mechanism built in the AI model is quite similar to later called 'Transformer' in GPT technology which was occurred three years later in 2022.
For this successful work, in 2020, worldwidely famous TV channel South China Morning Post interviewed GICA company CTO. Other media like Tai Kung Pao also arranged interview and reported GICA's successful stories in AI based model forecasting achievement.
in April 2020, CNBC Television arranged a two hours TV special interview on this topic particularly on our data model and forecast mechanism. In this programme, for the first time, we raised the strategy of 'people should learn how to live with Covid' because based on our AI model, this Covid would not suddenly disappear and will stay with us forever.
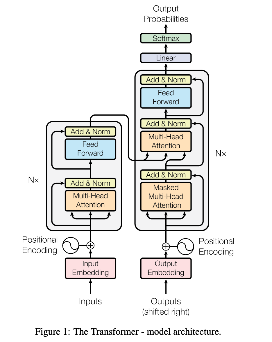
GICA AI Model - Light Generative Pre-trained Transformer (LGPT)
Below is the GICA Light GPT System Infrastructure and Major Components
Enter Intelligent Document Processing, Supercharged with GICA Generative AI
Intelligent Document Processing (IDP) is not new. But what is changed dramatically in the last two years is how much more powerful, adaptable, and precise it has become, thanks to the maturity of Generative AI and Large Language Models (LLMs).
Traditional IDP systems could extract fields and process templates. But when it came to nuance, interpreting handwritten notes, understanding clause variations in contracts, or classifying ambiguous forms, they struggled.
Now, with GICA LGPT AI Model (Generative Pre-trained Transformer AI) in the loop, IDP systems are not just rule-based processors. They are context-aware, language-capable, and continuously improving engines that understand meaning, resolve ambiguity, and generate structured, usable data from even the most unstructured content.
With GICA LGPT as a core, IDP becomes a cognitive layer that makes sense of ambiguity, translates context into action, and extracts structured insights from even the most complex or messy document formats.
Here is how GICA LGPT works
1) Document Retrieval: Pulls documents from emails, portals, scanners, or cloud systems.
2) Training AI/ML Model: Customizes the GICA LGPT engine with your document formats, business rules, and historical data
3) Classification: Uses GICA LGPT to identify document type, even without standard templates.
4) Data Extraction: Pulls structured and unstructured data fields with context sensitivity.
5) Validation: Applies business rules and AI-driven reasoning to catch discrepancies or anomalies.
6) Integration: Pushes clean data into FMS, TMS, ERP, WMS, or other downstream systems.
7) Continuous Learning: Improves accuracy with every human correction or edge case.
GICA LGPT stands for Light-weight Generative Pre-trained Transformer. It is a technology based on GPT but works for Logistics industry.
GICA LGPT learns data structure and meaning from data, then uses that understanding to generate new, contextually relevant text for data key-in, guided by human feedback.
When OP is creating an order or a job, GICA LGPT automatically fill up data items. Up to 80% of job data no need key in except those job specific data items like Package, KG, CBM, etc. All others are done through the GICA LGPT Engine, based on pre-trained large data then to predict your job data through the Transformer engine.
AI in logistics system is still a challenging field. We developed our AI solution - Gica Light GPT model which can run on an ordinary server instead of massive GPU arrays or AI shell call on other LLM model engines.
Contact us for more information about GICA AI-based Model Technologies and ApplicationsWant to now more about how we do our Light GPT model, and how we do AI in logistics industry? We welcome logistics experts and AI researchers/professors working together wth us. Please contact us to arrange a presentation and discussion.